装修首页
邵银所监理
作品库
中国人民解放军部队监理
邵银所监理
免费预约
收藏
分享
中国人民解放军部队监理
850人
0 人
2022-12-10 发布
中式・其它・1468㎡・全包10.62万
00_概述
业主情况
中国人民解放军
装修要求
房屋防水维修监理
设计理念
验收
01_其它
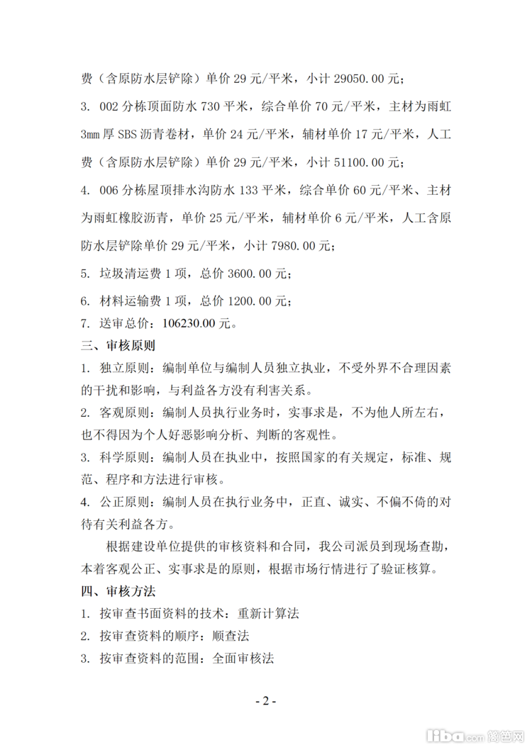
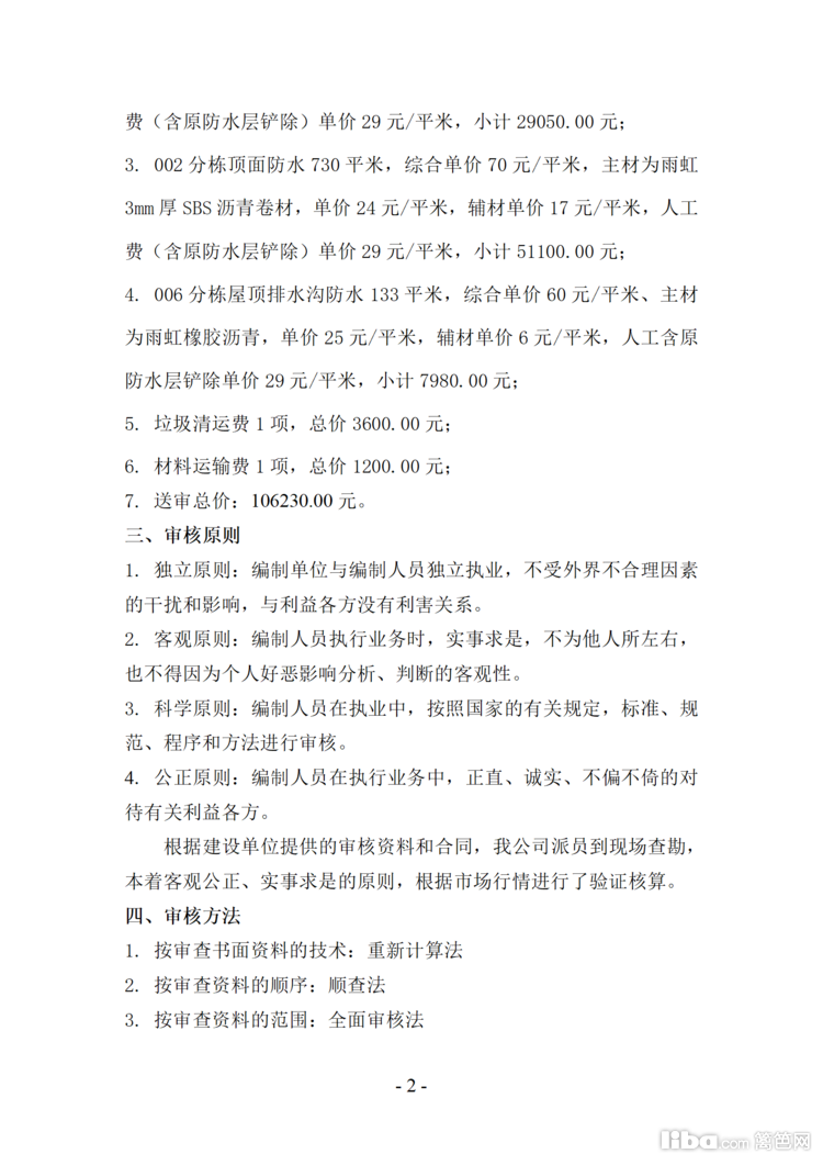
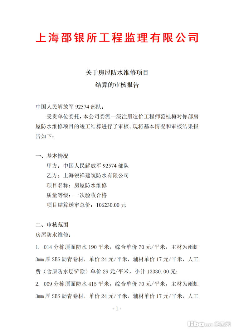
关于房屋防水维修项目结算的审核报告
免费预约
已有
637人
下单。预约短信将发您手机上!
你可能还喜欢以下作品
其它 | 其它
邵银所监理公司资质展示
7
其它 | 其它
什么是有效监理资质
6
其它 | 平层公寓
汇成南街里
16
其它 | 其它
北外滩来福士广场办公楼监理
6
预约
分享
收藏
返回顶部
报名成功
复制成功
请使用浏览器自带的“分享”功能
可以把作品分享到微信及朋友圈
微信好友
微信朋友圈
新浪微博
QQ空间
链接复制
取消
按钮
预约提醒
亲爱的会员
您**********的号码
今天已预约过20个商家已达到上限
请明天再来!