返回
篱笆学堂直播详情
会员
《全程监督与验收》
1429
14
发布时间:2020-06-09 19:30
直播回放
影子姐姐;季建平
2020-06-09直播
直播精彩片段
装修知识深度解析

Q

陪签一般包括哪些内容?

 

陪签主要包括:

1、审图纸,主要满足现场施工的要求,工艺要符合规范。

2、审预算,包括品牌、等级、型号、规格、材料等,工作量的审核保证达到90-95%的正确率。

3、审计算方式。

Q

承重墙可以开燃气热水器排气管的孔吗?

 

可以没问题。

Q

马桶移位要注意什么?

 

距离很关键,很多装修公司要移出去一米或者80公分,如果真的要达到这个效果,以后在使用过程试中尽量当心,因为它的扁管有两个弯头,随时间长了会有垃圾堆积。

Q

燃气管台上和吊柜下的距离可以预埋,不包管吗?

 

现在一般都是做橱柜的公司用人造石来包管,这里边牵扯到一个规范,如果用砖体砌起来以后需要检修的话还要敲掉。

Q

中央空调和壁挂空调哪个省电?

 

这个主要看使用频率。

Q

装潢公司送4次季老师,其他的我能买吗?

 

可以的,不管是十次的监理还是全程的监理,都可以用装修保赠送的四次节点监理去抵扣700块钱购买的。

Q

新老墙体交界处是用钢丝网好还是的确良布好?

 

肯定铁丝网好。

Q

请问水管一般有什么计算方式吗?

 

水管有个估算,也不用计算方式,一般来说厨房、卫生间相邻的,水管就是35米到40米,如果到阳台总共在45米到50米,这个是小两房。

Q

网格布有损耗吗?

 

没听到过这个说法,但是贴网格布应该是要重叠的,就是贴网格布应该有五公分十公分的重叠,不能是平贴的,否则还会开裂的。

Q

装修时间取决于橱柜和定制时间对吗?橱柜和定制出来的快,装修周期就短一点吗?全包会准时吗?

 

对,根据橱柜还有全屋定制的周期,商家会告诉你大概的时间,一般在30天到40天,这个跟全包半包没有很大关系。

Q

铺地暖,地面电路就不用开槽了吗?

 

做地暖更加要开槽。

Q

请问陪签就一次吗?提出问题修正后,后续正式合同老师还来吗?

 

基本上陪签我们都是一次搞定的,有哪些问题的话都会现场提出来直接跟商家协商解决。

Q

怎么能请季老师陪签呢?全程监理是几次呢?

 

去季老师的店铺下单就可以了。全程监理是整个施工周期里面,每周去两次。

Q

旧房子拆完地板后需要做全屋防水吗?

 

如果这个混凝土搅拌好了没有明水,那么可以不用做防水,反之亦然。其实这个找平不找平很重要的还是要看泥工的施工方式是否规范。

Q

需要重新改电线排布,原来铺的木地板可以保留吗?

 

可以。

Q

全程监理怎么收费?

 

这个看一下我们的店铺,里面各项的收费都有。

Q

预制板的老房子,顶面要用的确良布贴一下吗?

 

老房子贴了以后可能半年以后照样会开裂,如果说你不要看到这个缝,那么就石膏板吊顶。

Q

现在看装修公司有的按点位计算强弱电,有的按线来计算强弱电,哪种是正常的?

 

我建议就按点位算,简单一点,如果按米数算的话还要复量,反正总的预算差不多,只要是在合理的范围内的就都不要搞了。

Q

柜子下面不铺地暖的地方,应该要铺白晶板吗?

 

最好要铺,这个白晶板就是隔热板,避免这个热量过大向楼下转移。

Q

砌薄墙用石膏板好还是细木工板好?是否前者比较容易磕碰出印子?

 

如果说你要考虑以后的承载挂东西的,里边放的多层板,这样就牢固一点、造价高一点,如果这个房子就是两个柜子中间的隔墙,那就直接石膏板。

Q

铺电地暖,房间电线管沿着墙角走有问题吗?

 

没问题。

Q

瓷片做倒角好还是阳角条好?

 

从美观的角度来说肯定是倒角好看。

Q

改电线保留木地板电线管从哪里走呢?沿着踢脚线吗?

 

沿着踢脚线下边破掉两块地板对穿能解决。

Q

打龙骨铺实木地板地面还需要开槽吗?

 

这个可以不要开槽。

Q

吊顶用单层石膏板会有什么问题吗?还是一定要用三层的?

 

如果你龙骨安装牢固,单层石膏板也可以。

Q

卫生间干区和湿区砌薄墙用什么材料好?多少厘米厚度?

 

12墙,但你不能拿那个单砖竖起来砌。

Q

施工队说电线从龙骨下面走要切龙骨,高度不够,这样说对吗?

 

电线管在龙骨下边,经过龙骨的地方要开一些小槽,也可以开龙骨小口也没问题。

Q

请问空调外机放在设备平台上需要螺丝固定吗?还是只要放在地上?

 

应该来说都要固定,1楼相对好一点,但高楼的话这个设备平台一定要固定,而且还要加防震垫。

Q

如果请了监理最后交房后仍有问题,监理还会继续售后吗?

 

我们的监理有两年跟踪服务期,这个在合同里面约定了。

Q

洗衣机放厨房,怎么防止下水道反水?

 

洗衣机放厨房的管道比较复杂,因为洗衣机在下水的时候压力比较大,它跟厨房下水道的直径不一样,我建议你不要买上排水的洗衣机,要买下排水的洗衣机,然后在下水口里面还要接个三通。

Q

石膏板假梁封门头或者石膏板隔墙用单层石膏板会有开裂的问题吗?

 

最好用双层石膏板,安全性高一点。

Q

我们没有做下水测试已经在水电阶段了,怎么办?

 

现在做也还来得及。

Q

强电箱要换位置,10平方入户线拉不动,可以用液压器接线吗?

 

我建议用传统的焊锡的方式。

Q

全程10次监理每个节点会发验收报告给业主吗?

 

四个节点肯定是有报告的,其他几次有问题的话直接微信上发给业主了。

Q

昆山市区170平米监理可以吗?

 

可以的,去店铺下单就可以了。

Q

未贴瓷砖前墙面空鼓怎么办?

 

大面积空鼓的话那就把水泥以及空鼓的地方全都铲掉,小面积空鼓的话也建议铲掉,否则要要延伸的。

Q

实木地板通铺的话,是不是打龙骨比较好?

 

对,根据你买的地板到底是地暖地板还是普通地板,你的地板商家应该会有一个比较明确的要求。

Q

梁上可以打洞吗?

 

严格意义上是不允许,如果说您要装中央空调建议这个洞打得不要太大,不要破坏主筋,应该问题不大。

Q

原地板是实木地板,新铺强化复合地板,是拆了铺还是直接铺好呢?

 

我建议如果你原来的实木地板很好的话就直接在上面铺,否则的话有拆除的费用、找平的费用,这些费用也不小,要好几千了。如果原来的地板有空鼓、浸过水霉烂了,那么就换掉。

Q

水流测试怎么测试?

 

管道的水流测试就是舀一桶水倒下去听一下这个流水的声音,这个其实基本上都是现场去判断,如果已经堵了的话倒水下去这个速度不光是慢,还会有溢出来。

Q

榻榻米和洗衣机就隔了一个薄墙是否需要进行加强防水?

 

对,做下防水。

Q

同层排水需要注意什么?

 

同层排水,排好管道的固定点和溢水点国家有个标准的。

Q

马桶移位了,能用无水箱的智能马桶吗?

 

这个应该没问题。

Q

阳台上有洗衣机需要做防水吗?

 

最好做一下,基本上有地漏、有明水的做一下比较保险一点。

Q

铲到混凝土后如果电粉墙时要洒水会影响已经铺好的电线吗?

 

这个没问题,不会影响。

Q

别墅的地下二层可以做洗浴房吗?都说提升泵时间长了会有问题。

 

这个提升泵的品质买好一点的就会好很多。

Q

spc石塑地板用来铺地暖可以吗?

 

这个应该去问一下你的商家或者看一下产品说明上面有没有什么耐温指标,可不可以铺地暖,一般的地暖地板都会有一个明确的说明。

Q

闭水测试要多久啊?之后可以马上开始做地暖了吗?

 

闭水实验24个小时以上就可以做地暖了。

Q

马桶移位如何判断是否有必要使用墙排马桶?

 

这个要到现场看的,能用强排马桶最好就用墙排马桶。


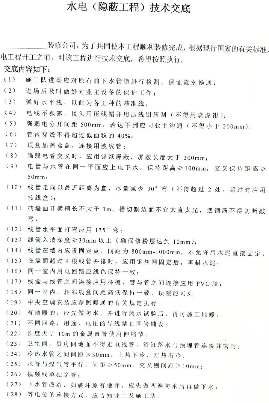
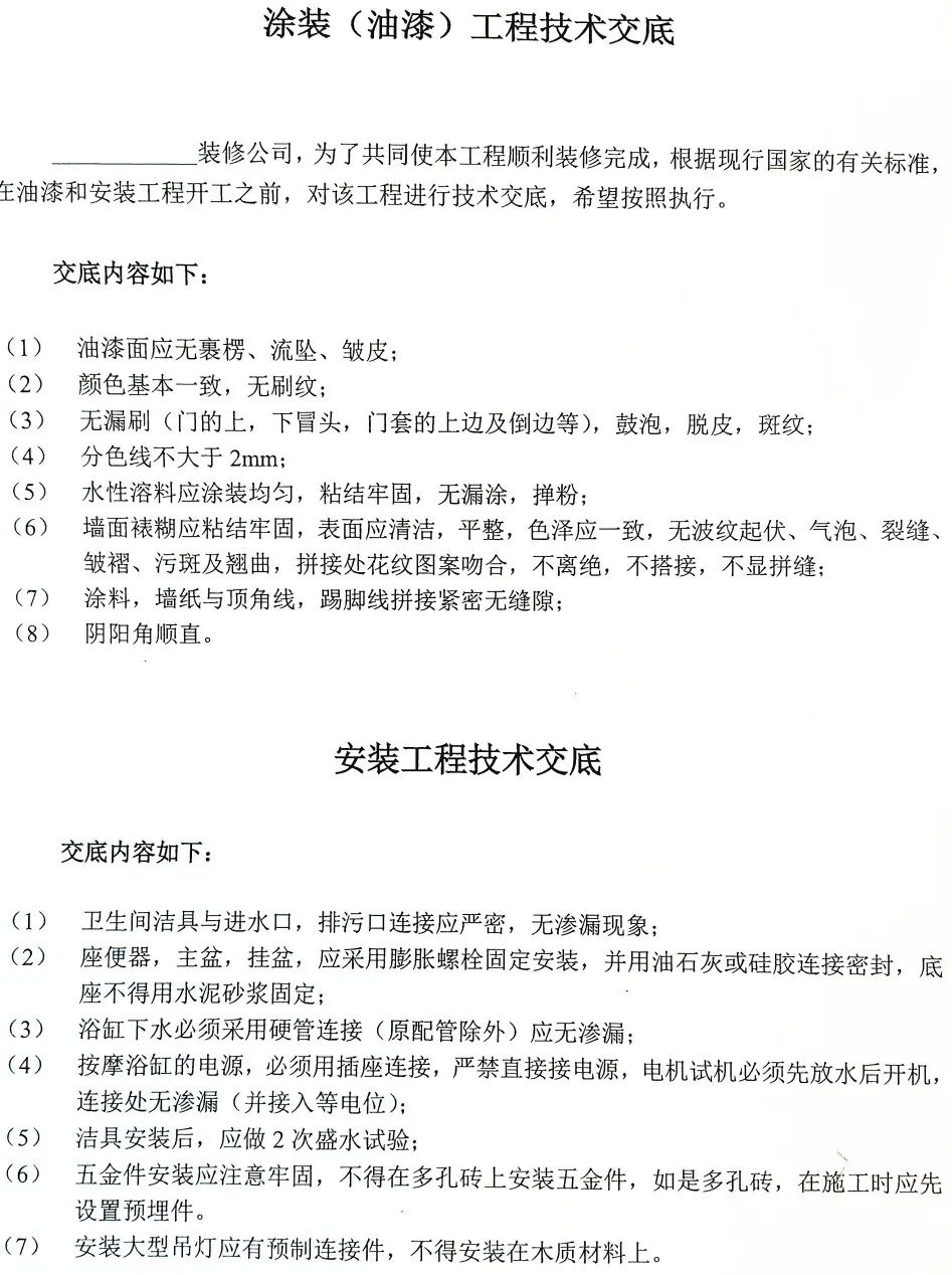
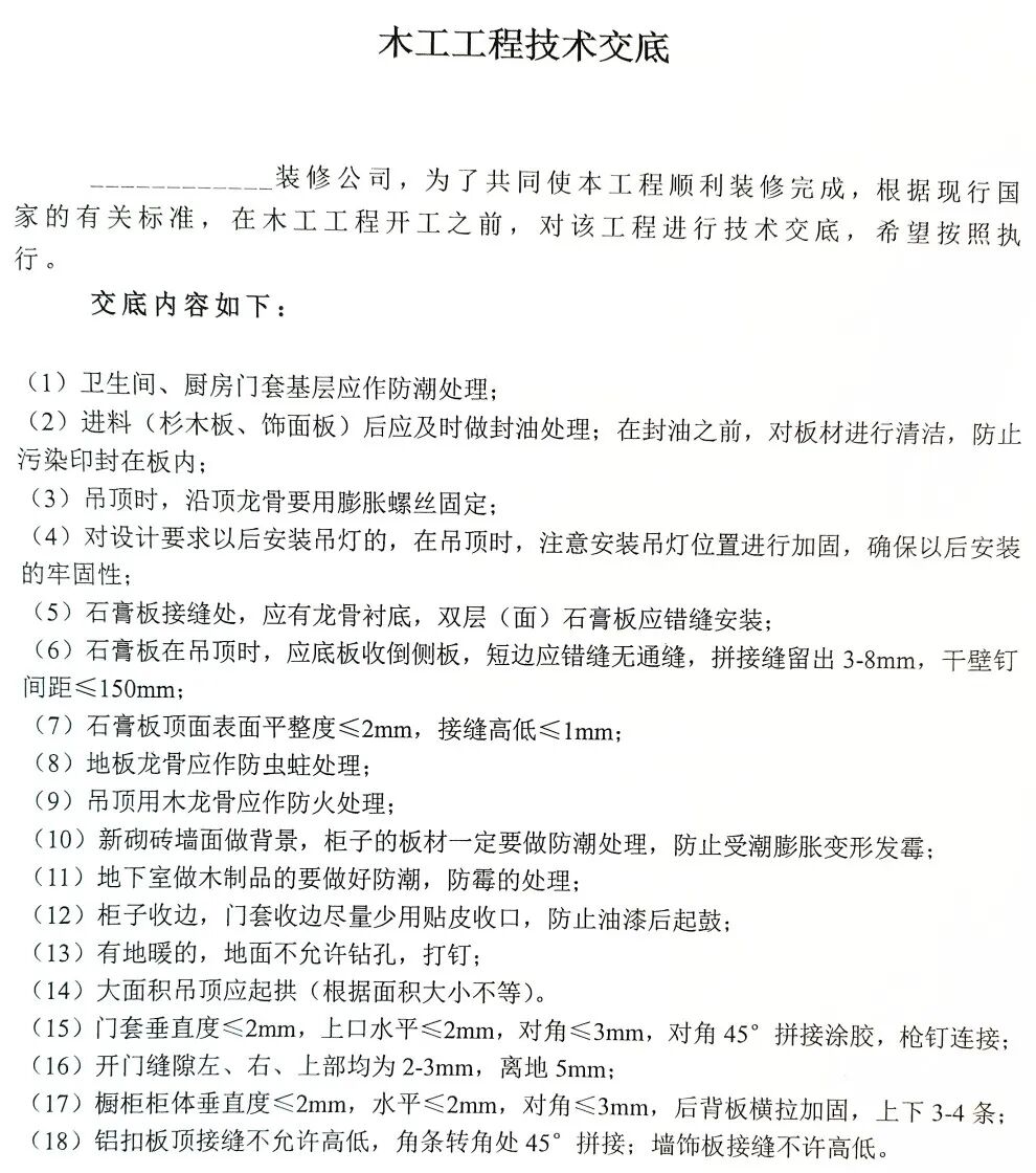
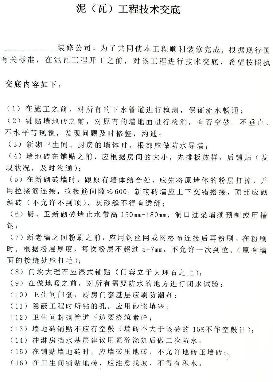
附上季老师水电工程、木工工程、泥工工程、油漆安装工程技术交底的内容,小伙伴们以后自家验收的时候可以参考下哦~

https://mmbiz.qpic.cn/mmbiz_jpg/cvZRUzx4y3I0WSVFCc9al1LXP6r7sNTPlKfricks6ZaicUhDlO43HibFVV7b9SUXLYudWiasKEj9nOGLcChNLWicB7Q/640?wx_fmt=jpeg&tp=webp&wxfrom=5&wx_lazy=1&wx_co=1
https://mmbiz.qpic.cn/mmbiz_jpg/cvZRUzx4y3I0WSVFCc9al1LXP6r7sNTP8G2Lr35ic1aJK7uK2HN8ABgULH4o1HImB9BWEuWQMNxcJpicXZZwYjEA/640?wx_fmt=jpeg&tp=webp&wxfrom=5&wx_lazy=1&wx_co=1
https://mmbiz.qpic.cn/mmbiz_jpg/cvZRUzx4y3I0WSVFCc9al1LXP6r7sNTPibcpa2mx0SdtxmFR1QibhWFDUyITOwPoe5FmCAIUh7abQ4O7j1jibH5SA/640?wx_fmt=jpeg&tp=webp&wxfrom=5&wx_lazy=1&wx_co=1
https://mmbiz.qpic.cn/mmbiz_jpg/cvZRUzx4y3I0WSVFCc9al1LXP6r7sNTPFeVicwV7kQWsEkuiaMKibibZOjb9k05XGaxLypqpydVNjnn0Z3OibjvCficw/640?wx_fmt=jpeg&tp=webp&wxfrom=5&wx_lazy=1&wx_co=1



复制成功
请使用浏览器自带的“分享”功能
可以把作品分享到微信及朋友圈
取消